中国工商银行
查看: 39085|回复: 0

[汕尾] 关于汕尾市纪检监察系统先进集体和先进工作者拟表彰对象的公示

[复制链接]
发表于 2026-2-2 16:01:53 | 显示全部楼层 |阅读模式
本帖最后由 市民网-客服 于 2026-2-3 09:28 编辑

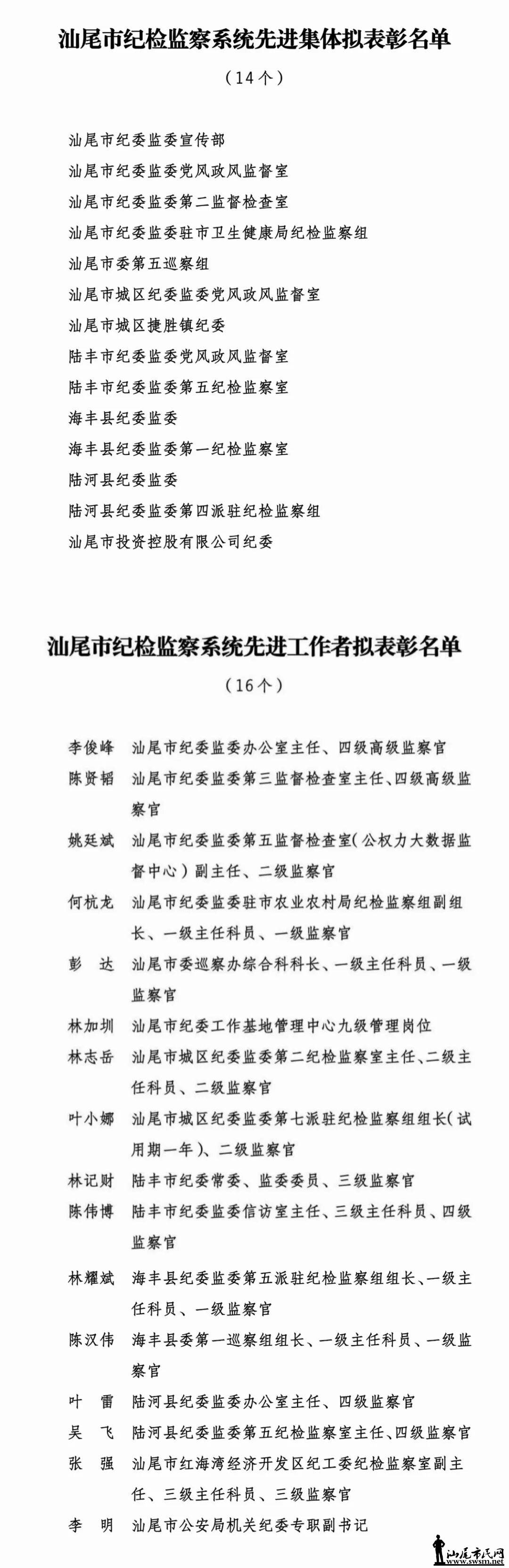
根据《汕尾市纪检监察系统先进集体和先进工作者评选表彰工作方案》有关要求,经自下而上民主推荐、初审、复审等有关程序,并报市委同意,拟确定汕尾市纪委监委宣传部等14个集体为汕尾市纪检监察系统先进集体拟表彰对象、李俊峰等16名同志为汕尾市纪检监察系统先进工作者拟表彰对象。

为充分发扬民主,接受社会监督,现将汕尾市纪检监察系统先进集体和先进工作者拟表彰对象予以公示。公示期间,任何单位和个人可通过来信、来访、电话等形式,反映公示对象的有关情况和问题。以单位名义反映情况的材料需加盖公章,以个人名义反映情况的材料应署实名,并提供有效联系方式。

反映公示对象的情况和问题,要坚持客观公正、实事求是的原则,不得借机诽谤和诬告。

公示时间:2026年2月2日至2026年2月6日
联系电话:0660-3361713
地址:汕尾市五十米大道市委办公楼709室
邮政编码:516600
640 (7).jpg
来源:汕尾清风

楼主热帖
[热点资讯] 今天起,全国严查后排未系安全带,违规者将依
[热点资讯] 低价驼奶粉造假与幽灵店分销调查:标榜“新疆
[热点资讯] 女子洗澡时突发意外,全身95%皮肤重度烫伤,
[城事报料] 汕尾市教育领域不当牟利突出问题整治 投诉举
[热点资讯] 花开有时 好运常在 7星彩春季300万元营销活动
[城事报料] 关于开展2026年上半年汕尾市普通话水平测试的

您需要登录后才可以回帖 登录 | 市民注册

本版积分规则

快速回复 返回顶部 返回列表